
一、学校概况
温州大学是浙南闽北赣东地区唯一的综合性大学、浙江省“省市共建”重点高校,坐落于中国历史文化名城、素有“东南山水甲天下”之美誉的温州市。学校由温州师范学院和原温州大学于2004年合并组建而成,办学源头可追溯至1933年创建的温州师范学校,已有90年办学历史,国家最高科学技术奖获得者谷超豪院士曾任校长。学校获得国家教学成果奖一、二等奖、连续三届度获得浙江省教学成果奖一等奖;被确立为全国首批深化创新创业教育改革示范高校、全国首批创新创业典型经验高校、国家级创业教育人才培养模式创新实验区、国家级众创空间、国家级“大学生创新创业训练计划”高校、教育部中美青年创客交流中心、浙江省大众创业万众创新示范基地、浙江省示范性创业学院和浙江省大学生创业实践基地等国家级、省部级荣誉十多项。
温州大学2000年开始创新创业教育的探索,2007年建成大学生创业园,2009年组建全国最早一批处级建制、实体运作的创业学院,2014年设立温州大学众创空间,2019年更名为创新创业学院。
创新创业学院植根于温州这片创业的沃土,将创新创业教育作为重要的办学特色,贯穿于人才培养的全过程,培养“重实践、强创新、能创业、善管理、敢担当”的高素质人才。经过二十余年的改革与发展,温州大学具有鲜明地域特色的创业人才培养模式被学者誉为中国高校创业教育的四大模式之一。
二、专业介绍
创业教育是一门综合应用教育学、管理学、经济学、社会学和心理学等基本理论和专业知识,以提高受教育者在经济社会、文化、政治领域内进行行为创新的能力,开辟或拓展新的发展空间,并能为他人和社会提供机遇的具有跨学科属性的学科。
本专业旨在培养具备开阔的学术视野、较强的创新精神和创业意识,掌握扎实的专业知识和科学研究方法,并具有独立分析和解决创业教育领域实践问题的能力,毕业后能在高校、科研机构、大型企业从事与本专业相关的教学、科研、管理工作的高素质复合型人才。
招生专业 | 专业代码 | 培养类型 | 初试科目 | 复试科目 |
创业教育 | 0401Z1 | 学术学位硕士研究生 | ①101思想政治理论 ②201英语一 ③311教育学专业基础 | 创业教育 |
▪初试参考书目:
311教育学专业基础统考参考书目
▪复试参考书目:
1.《高校创业教育的组织模式与运行机制创新研究》,梅伟惠著,浙江大学出版社2020年版
2.《大学生创业基础》,施永川主编,高等教育出版社,2020年版
▪主要研究方向:
本专业设置创业教育政策与制度、创业教育课程与教学、创业教育监测与评价、创业教育实践管理与创业指导四个主要研究方向。
1) 创业教育政策与制度研究方向基于体系的和政策分析的视角,在借鉴吸收公共政策的相关理论,综合运用理论规范和实证分析的研究方法的基础上,重点对创业教育政策体系下的课程、资金、组织机构、平台基地等单元政策之间的关系进行研究,从宏观角度分析创业教育政策体系的完备程度、各单元政策之间的协同关系模式。
2) 创业教育课程与教学研究方向基于课程与教学论的学科基础,以突破创业人才培养模式改革瓶颈为出发点,结合学科建设特点,探索针对不同层次、不同类型创业教育目标定位的创业教育课程体系整体推进模式和教学方法的改革提升。
3) 创业教育监测与评价研究方向以高校创业教育管理为有效手段,将围绕创业教育评价主体与评价指标的选取,评价时间与评价方法的确定,评价的必要性、有效性和复杂性展开。
4) 创业教育实践管理与创业指导方向围绕创业的管理与方法展开,以创业的管理的实践性知识为重点,要求掌握创业理论的基本知识、创新管理与创业实务、商业模式设计、创业战略管理、创业营销等知识,同时了解行业前沿及跨学科交叉知识,打造有国际化视野的复合式创新创业人才。
▪主要基础课程:
教育研究方法、创业教育前沿问题研究、科技成果转化与创新创业。
▪主要学位课程:
创业教育原理、创业教育管理、创业教育研究经典文献研读等。
▪主要选修课程:
创业教育社会学研究、商业模式创新研究、创业教育区域国别研究、创业教育课程与教学研究、企业调研方法及实践、国际学术会议英语与跨文化交流、社会创业研究等。
▪科学研究:
温州大学创新创业学院2022年入选国家级创新创业学院,教学师资和研究团队力量雄厚,相关成果获全国教育科学研究优秀成果奖、浙江省哲学社会科学优秀成果奖等省部级奖项15项,承担和完成国家级科研项目13项,省部级项目33项,出版专著和教材18部,中文核心期刊论文137篇,SSCI外文期刊17篇。依据新华都商学院发布的《2018中国高校创业学科发展报告》,位列全国高校第13位。学院拥有国家一流本科课程、国家级精品在线开放课程、省级十三五新形态教材、省级大学生创业实践基地等一系列高水平教学成果。
▪教学科研条件:
拥有国家级众创空间、教育部中美青年创客交流中心、浙江省大学生创业实践基地等教学科研平台,与省市范围内35家企业建立创业实践深度合作基地,为有效开展研究生培养和科研工作提供了强有力的保障。
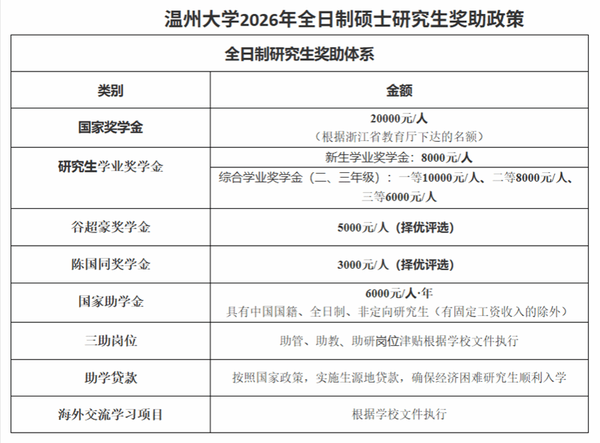
三、温州大学2026年硕士研究生学费与奖助政策
学费:8000元/生·年

四、联系方式:
※咨询邮箱:cyxy@wzu.edu.cn
※咨询电话:19519753946、0577-86680799
※创新创业学院网站:http://cyxy.wzu.edu.cn/
※温州大学研究生招生网站:http://yjsb.wzu.edu.cn/
※学院地址:浙江省温州市茶山高教园区温州大学南校区科技综合大楼5楼创新创业学院
其他未尽事宜参考温州大学2026年硕士研究生招生章程:https://yjsb.wzu.edu.cn/info/1141/10432.htm

版权所有 ©温州大学创新创业学院